首頁
1
商品介紹
2
東南亞:
3
https://www.jia-sing.url.tw/
珍嘉興旅行社有限公司
繁體中文
|
簡體中文
公司介紹
最新消息
商品介紹
留言板
~公司電話:07-7514413 聯絡人:王淑珍:0919-775602 俞廷龍:0932-082378~~
首頁
﹥
商品介紹
>
東南亞:
觀看大圖
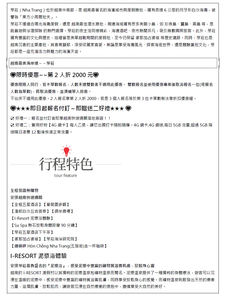
114年09月→115年3月(南越)芽莊經典跳島6日(高出)
首頁
商品介紹
國內旅遊報名需知【報名前請詳閱】
114年11月03日:火車環島5日
火車環島5日(高雄出發)
114年12月國內旅遊:
金瓜石地質公園.不厭亭.嶺腳瀑布.觀音山林梢步道
114年11月國內旅遊:
台東江賢二藝術園區2日(第三梯):11月02.03日(星期日.一)
武陵農場、福壽山高鐵3日12-14日(星期三-五)
臺東 江賢二藝術園區 2日(第四梯):8-9日(星期六、日)
114年10月國內旅遊:
台東江賢二園區(第二梯)21-22日(台鐵去回)
114年09年國內旅遊:
台東江賢二園區2日遊28.29 日第一梯(星期日、一)
日本地區:
2025年09-11月:楓情立山五日
2026年春節:日本北海道5日
2026年春節:日本北海道6日
2026年01月:合掌村點燈慶典5日
2026年01月:九州百選溫泉5日
2026年03月-06月,九州【雙】百選溫泉5日
2026年01-06月,九州愛麗絲別府5日
2026年03月:東京賞櫻5日(高雄出發)
2026年03月:海之京都賞櫻5日(高出)
2026年04-05月黑部立山-雪之大谷6日(高出)
2026年04-05月黑部立山-雪之大谷5日(高出)
中國大陸地區:
10-11月:四川九寨溝、黃龍、光霧山8日
12月03日 東北哈爾濱8日(高雄出發)
11-12月 桂林山水6日(高雄出發)
中國大陸【北疆經典風光】13日(桃出)
2026年05月15、29日出發
2026年06月07、15、26日出發
蒙古(非內蒙自治區,乃是以獨立之外蒙古)
2026年01-03月:蒙古-冬季貝加爾湖10日(北出)
東南亞:
114年09月→115年3月(南越)芽莊經典跳島6日(高出)
韓國地區:
2025年10-11月:釜山賞楓5日
歐洲地區:
2025聖誕市集:11-12月奧捷10日遊
2025年11月→2026年03月:土耳其10日(包含跨年)
2025年11月→2026年6月 義大利西西里島12日
非洲:
2025年10月→2026年03月:埃及12日
大洋洲:2026澳洲跨年
2026澳洲跨年8日
相關連結
Facebook 粉絲團連結
【隨拍即上】用手機就能掌握資訊!