首頁
1
商品介紹
2
中國大陸地區:
3
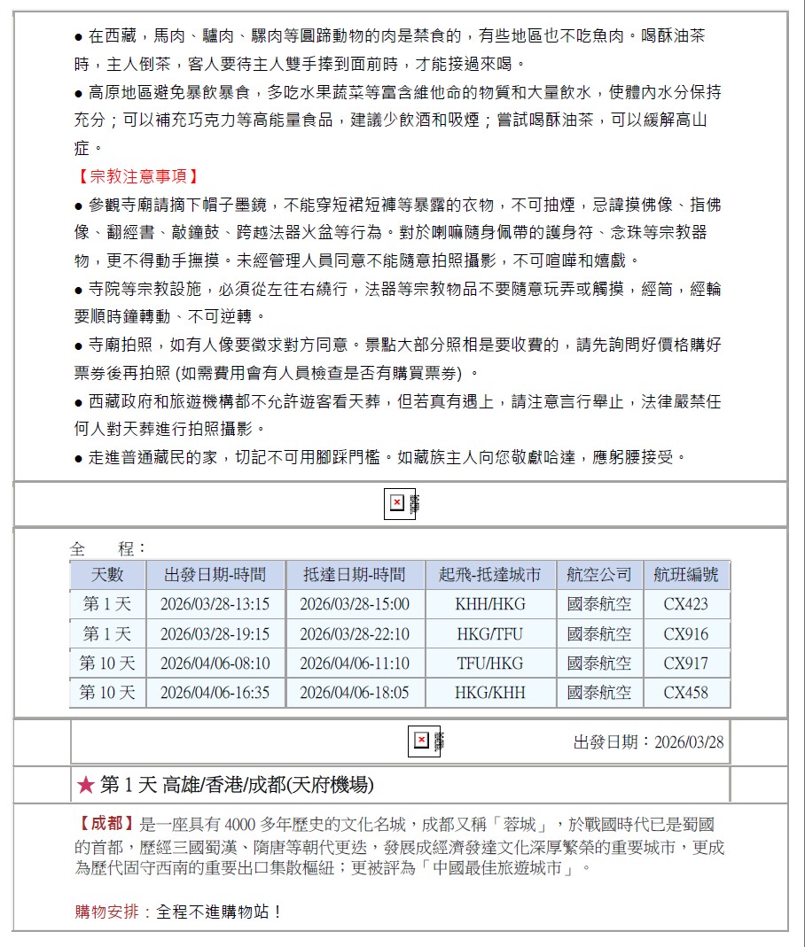
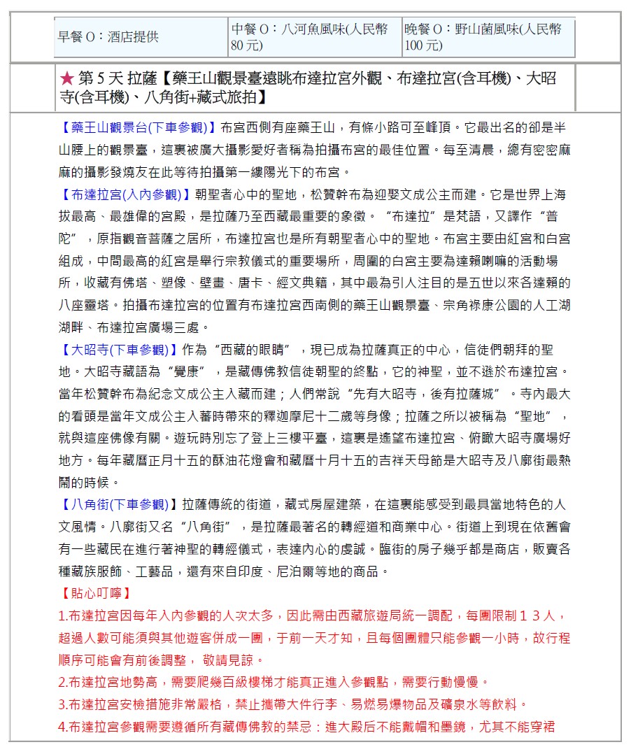
2026年03-04月:豪華西藏聖域10日(高雄出發)4
https://www.jia-sing.url.tw/ 珍嘉興旅行社有限公司
~公司電話:07-7514413 聯絡人:王淑珍:0919-775602 俞廷龍:0932-082378~~